Новое в блогах

161 блогов, 9232 записей
Последние записи:

[29 Март 2026, 07:42:02]

[04 Март 2026, 10:14:59]

[28 Февраль 2026, 19:46:45]

[27 Февраль 2026, 08:22:21]

[10 Февраль 2026, 17:53:29]

[31 Январь 2026, 07:49:35]

[13 Январь 2026, 17:05:23]

[28 Декабрь 2025, 15:06:39]

[26 Декабрь 2025, 08:35:32]

от Eok
[10 Декабрь 2025, 08:38:47]

Бокланопостит

 

Бергсон

13 Май 2026, 16:56:51
Путин уже пять лет обещает поставить ядерный «Сармат» на боевое дежурство. Он заявлял об этом как минимум 10 раз с 2021 ./. Путин опять всех переиграл!  */8$
 

Бергсон

13 Май 2026, 15:28:22
Девятимесячному ребенку оторвало ногу при ударе «шахеда» в дом в Кривом Роге.    2000 дней, как спецобсерация идёт строго по плану!  -=*=-
 

RedLion

13 Май 2026, 13:26:57
Только благодаря
кокаину наш
президент
выдерживает
такую нагрузку.
Другой бы не
справился.
Ирина Сулима  ./.
 

RedLion

13 Май 2026, 13:21:34
Ближнее
окружение
Зеленского
Уже в открытую
говорят, что
Зеля конченый
наркоман.
(Юлия Мендель)
 

Бергсон

12 Май 2026, 15:29:47
В Кузбассе массово забивают скот. Участникам встречи с властями пригрозили отправкой на «СВО».  Это все строго по хитрому плану гениального руководителя!
 

Бергсон

12 Май 2026, 15:19:55
Бусификация в РФ: Жителя Донецка мобилизовали с одной почкой. Он получил ранение, месяц сидел в подвале, а теперь его отправляют в штурм  ./.
 

RedLion

12 Май 2026, 10:24:35
Нет ни одного
видео из РФ
насильственной
бусификации как
на Украине. Из
Украрейха видео
с ТЦК уже
исчесляются
тысячами. Вот
какая она НАТО
интеграция  :-X
 

RedLion

12 Май 2026, 10:17:09
Просрочка Зеля
каждые 15 минут
бегает в туалет
когда даёт интер-
вью. Выходит
бодрый. Нарик.
делает вывод
амер-ий журнал-
юга
 

Бергсон

12 Май 2026, 07:41:00
Путлер впервые на публику назвал Зеленского по фамилии. Не "глава режима", а целый гоcподин. Жопа Путлера подгорает...  ./.
 

Бергсон

12 Май 2026, 06:17:11
Бусификация в РФ: В Хабаровске срочника отправили на фронт в день его суда о расторжении контракта
 

RedLion

12 Май 2026, 02:01:36
Близкого друга
из Шайки Зитлера
арестовала амери-
канская НАБУ.
Это намёк Зитлеру
на сделку или он
следующий?
 

Бергсон

11 Май 2026, 11:04:36
Живущих на Невском проспекте петербуржцев заперли во дворах на время шествия «Бессмертного полка».
 

Бергсон

11 Май 2026, 11:01:06
Обвинившего Путина во лжи Z-блогера «Тринадцатого» отправили в штурм со ржавым автоматом убитого сослуживца. ./.
 

Бергсон

10 Май 2026, 18:52:38
Все отмечают как путин «поджал хвост», теперь он готов на переговоры лично с сударьом Зеленским.
Вот что дроны украинские делают… ./.
 

Бергсон

09 Май 2026, 16:19:13
Россия – первая страна в мире, где фашисты праздную победу над фашизмом. ./.
 

Бергсон

09 Май 2026, 06:44:01
Бусификация в РФ: В Иваново около десятка призывников, которые пришли по повестке в военкомат на медкомиссию, насильно вывезли на пункт приема на контрак
 

RedLion

09 Май 2026, 04:54:13
Зеленский
зассал посылать
дроны НАТО
во время парада
в Москве.
Киев похоже
ещё 3 года
не разнесут
в труху... :-X
 

RedLion

09 Май 2026, 03:40:17
Всех с
праздником!
С 9 мая - днём
победы. Кто
не празднует
тот нацист!
Укры отмечайте
- ВВП добрый!
 

Бергсон

08 Май 2026, 14:44:58
Украинские дроны поразили учебный центр пилотов БПЛА в оккупированной Луганской области.  Это все строго по хитрому плану гениального руководителя! ./.
 

Бергсон

08 Май 2026, 14:44:03
Из-за удара беспилотников по административному зданию филиала «Аэронавигации Юга России» приостановлена работа 13 аэропортов.    KvHAW 2000 дней, как спецобсераци
 

RedLion

08 Май 2026, 13:27:11
9 Мая –
праздник,
который
объединяет
всех нас.
Кто не с нами,
тот нацист.  ^-^
 

RedLion

08 Май 2026, 13:20:40
ТЦКшников в Днепре
закидали
камнями.
Иногда и такое
случается.Но Завтра к
ТЦКашникам
присоеденятся
полицаи и
все продолжится
Демократия  :-X
 

Бергсон

08 Май 2026, 12:48:24
Сочи. Тревога. Бомбят. Аэропорты не работают. Пишут, что аэропорты надо уничтожить. Не летайте. Сидите дома. Путин опять всех переиграл...  ./.
 

Бергсон

08 Май 2026, 12:48:01
Бусификация в РФ: Приморского призера по ММА обманом заставили подписать контракт под предлогом срочной службы в спортроте.
 

RedLion

08 Май 2026, 12:29:27
Зеленскому
не нравится
победа над
Гитлером.
Дед Зитлера
в очередной
раз перевер-
нулся в гробу
 

RedLion

08 Май 2026, 12:22:49
РФ предложила
провести парад...
Зеленский сказал
нет...Зеленский=
Гитлер= Зитлер  :-X
 

Бергсон

08 Май 2026, 08:56:21
Ростовский НПЗ - горит. Жители городов в панике и ужасе. Парады отменяют. Школы закрывают.
Отменена аккредитация иностранных журналистов на парад в Москве. ./.
 

Бергсон

08 Май 2026, 06:34:04
После атаки беспилотников горит НПЗ в Ярославле и ЗАО «Ростовагропромзапчасть» в Ростове. Взрывы раздаются по всей России,  KvHAW
 

Бергсон

08 Май 2026, 06:33:45
в том числе в подмосковной Дубне. Это все строго по хитрому плану гениального руководителя! ./.
 

RedLion

08 Май 2026, 03:07:47
2014-2022 лозунг
укров. Если
что...устроим для
РФ второй афган.
2026 россияне
устроили украм
афган. УкрТЦК
лютуют, кладбища
переполнены.
 

Бергсон

07 Май 2026, 06:31:11
Зеленский разрешил Путину проведение парада 9 мая в Москве, но с условием, что в нём примут участие украинские дроны. Путин опять всех переиграл...
 ./.
 

Бергсон

07 Май 2026, 06:24:29
Путлеровец, которого использовали для фейкового видео о взятии Купянска, а затем бросили в осажденном городе, убит.  KvHAW 2000 дней, как спецобсерация идёт строго полан
 

Бергсон

07 Май 2026, 06:23:29
Военный, которого использовали для фейкового видео о взятии Купянска, а затем бросили в осажденном городе, убит.  KvHAW 2000 дней, как спецобсерация идёт строго по
 

Бергсон

07 Май 2026, 06:22:32
Таможня Ленинграда нашла «мыслепреступление» в книгах о динозаврах для дошкольников. Это все строго по хитрому плану гениального руководителя! ./.
 

RedLion

07 Май 2026, 00:04:53
В Краматорске
освободительная
армия РФ
вывела центр
города из чата...
тоже самое в
Запорожье.
 

RedLion

07 Май 2026, 00:01:40
 Украинский
дрон попал
в жилой дом
в Латвии.
 

Бергсон

06 Май 2026, 06:34:31
Поражены самолет-амфибия Бе-12 «Чайка» РФ, три десантно-штурмовых катера и ангар для их хранения, а также судно снабжения.  KvHAW
 

Бергсон

06 Май 2026, 06:32:55
Госдеп одобрил продажу Украине управляемых авиабомб JDAM на $373,6 млн после звонка Лаврова Рубио. Путин опять всех переиграл!  ./.
 

RedLion

06 Май 2026, 00:01:26
Объект газо-
добычи в
Полтаве
полыхает
синим
пламенем.
Снова евро-
интеграция
пошла не
по плану.
 

RedLion

05 Май 2026, 23:32:53
укр.перемога
за 4 года
долетела
1 ракета до РФ.
Хотя укры почти
по всему Рейху
уже 4 года как
срут в кошачьи
лотки. Послед-
ствия ракет РФ
 

Бергсон

05 Май 2026, 08:12:21
В Чебоксарах украинская ракета разнесла оборонное предприятие «ВНИИР-Прогресс». Это все строго по хитрому плану гениального руководителя! ./.
 

Бергсон

05 Май 2026, 08:11:43
Горит НПЗ «Киришинефтеоргсинтез»(КИНЕФ) в Ленобласти после ночных атак.  KvHAW 2000 дней, как спецобсерация идёт строго по плану! ./.
 

Бергсон

05 Май 2026, 08:10:40
Впервые в РФ ракетную опасность объявили в 2 тысячах километров от границы с Украиной — в ХМАО. ./. Путин опять всех переиграл!  */8$
 

RedLion

05 Май 2026, 05:14:07
У ВСУшника
взятого в плен
в разгрузке
обнаружили
резиновый
член.
Стандарты НАТО
 ./.
 

RedLion

05 Май 2026, 05:11:27
Бойцы освобо-
дительной
армии РФ
Постоянно
находят в
блиндажах ВСУ
резиновые
члены. Евро-
ценности...
 

Бергсон

04 Май 2026, 09:49:12
В порту Приморска в Ленобласти поражены нефтеналивной причал и ЗРПК «Панцирь». Это все строго по хитрому плану гениального руководителя. - ./.
 

Бергсон

04 Май 2026, 09:45:11
Силы беспилотных систем Украины поразили 4 истребителя Су на авиабазе «Шагол.    KvHAW 2000 дней, как спецобсерация идёт строго по плану! ./.
 

RedLion

04 Май 2026, 09:03:53
Зеленский
рассказал
Пашиняну
как хорошо
на пути в ЕС
 ./.
 

RedLion

04 Май 2026, 08:44:34
У Зитлера
комплекс...
У него не
получилось
стать главным
актёром РФ...
Сегодня он
отправил в
отместку дрон
на мосфильм.
 

Бергсон

03 Май 2026, 16:30:02
Ночью в российском порту «Приморск» ( Ленинградская область) были поражены ракетный корабль «Каракурт» — носитель ракет «Калибр»,
 

Бергсон

03 Май 2026, 16:29:48
а также сторожевой катер и ещё один танкер теневого нефтяного флота. Это все строго по хитрому плану гениального руководителя! ./.
 

Бергсон

01 Май 2026, 09:30:32
Cloudflare пометил мессенджер Max как шпионское приложение.  Это все строго по хитрому плану гениального руководителя! ./.
 

Бергсон

01 Май 2026, 09:27:27
Не успели погасить емкости, как украинские дроны снова прилетели в порт и НПЗ Туапсе. И Пермь горит. И оккупированный Мариуполь. Все в огне- Путину к празднику.
 

RedLion

01 Май 2026, 03:23:16
Зитлер до 2022...
Я обещаю закон-
чить войну. Если
не смогу, то уйду.
Я не буду во
власти более 5
лет. Просрочка
уже год как   ./.у
власти. Все
обещания в опу..
Демократия
одн
 

RedLion

01 Май 2026, 03:18:42
В Ровенской
области мужчина
на велосипеде
с автоматом
убил 2 ТЦКка
Ищет гестапо
но не может
найти парня кого
то лет 20-ти
 

RedLion

01 Май 2026, 03:15:13
Красный Лиман
Ямполь.
ВСУ в котле.
Освободительная
армия России
производит
зачистку.
командующий
ВСУ Силенко
уволен...
 

Бергсон

30 Апрель 2026, 08:23:53
Помимо этого позавчера укры в прах и пепел превратил: учебный центр ЧФ РФ “Лукомка”; штаб радиотехнической разведки сил  KvHAW
 

Бергсон

30 Апрель 2026, 08:23:36
ПВО; РЛС МР-10М1 “Мыс-М1”; самолёт МиГ-31 на аэродроме “Бельбек”; технико-эксплуатационная часть аэродрома “Бельбек”.  ./.
 

RedLion

30 Апрель 2026, 08:03:23
4 женщины
ВСУшницы
погибли за
неделю.
Результат замены
хохлов на баб.
До последней
хохлушки?...
 

RedLion

30 Апрель 2026, 07:26:23
98 российских кораблей  под охраной
фрегата
«Адмирал Григорович»
прошли через пиратские
британские
воды.
За 2 недели...
 
 

RedLion

30 Апрель 2026, 07:10:16
Десятки дальнобойных
РФ дронов бьют
по портовому Измаилу
В городе
сильный
пожар и зарево.
 

RedLion

30 Апрель 2026, 07:08:24
Освободительная
армия России
сожгла
нефтебазу к западу от
Днепра координаты: 48.443021, 34.922430
 

RedLion

30 Апрель 2026, 07:04:31
Освободительная
армия РФ
уничтожает
каждый день
по одному кораблю
заходящему в
Укрорейх.
Похоже
 страховщикам скоро надоест
страна 404
 

Бергсон

29 Апрель 2026, 12:17:03
Только вчера, за одну ночь, в оккупированном Крыму были подбиты: большой десантный корабль ВМФ РФ “Ямал”; большой десантный корабль  KvHAW
 

Бергсон

29 Апрель 2026, 12:16:45
ВМФ РФ “Фильченков”; разведывательный корабль “Иван Хурс”! Это все строго по хитрому плану гениального руководителя! ./.
 

RedLion

29 Апрель 2026, 10:16:39
В Мали, рос.
ЧВК
всем дали
пи-з-ды и
обстановка
там норм.
 

Бергсон

29 Апрель 2026, 06:20:33
Россию бомбят и бомбить будут, пока не уничтожат флот, порты, аэродромы и НПЗ. Будут бомбить пока не отвоюют оккупированное.
 

Бергсон

29 Апрель 2026, 06:20:23
Виноват не справившийся со своими обязанностями гаранта безопасности президент. Путин - гарант войны. ./. Путин опять всех переиграл!  */8$
 

Бергсон

28 Апрель 2026, 06:22:35
Туапсинский НПЗ вновь атакован и горит в Краснодарском крае. Так будет продолжаться пока жив Путин.   KvHAWПутин опять всех переиграл...  ./.
 

Бергсон

28 Апрель 2026, 06:17:55
Генштаб ВСУ: 24 топливных резервуара уничтожены, еще 4 повреждены в результате украинского удара по Туапсинскому НПЗ 20 апреля. KvHAW
 

RedLion

28 Апрель 2026, 03:32:12
Помните как
укры делали
банеры в Киеве,
то с кораблём,
то с мостом...
но бумеранг
прилетел по всем
городам рейха и
куевляне забыли
про сэлфи, и
начали срать в
кошачьи
 

Бергсон

27 Апрель 2026, 13:56:54
Помните, как все радовались, когда был потоплен крейсер «Москва»? Потом еще один корабль и еще. Все делали картинки с крестиками,  KvHAW
 

Бергсон

27 Апрель 2026, 13:56:38
распечатывали, а потом, потом - привыкли. Сейчас СБУ спокойно, «в штатном режиме» уничтожает по три корабля за раз.  ./.
 

RedLion

27 Апрель 2026, 13:23:24
Армия РФ
освободила
город
Белитское от
фашистов.
 

RedLion

27 Апрель 2026, 13:00:44
В это время,
Орки освободили
от Хрюшек
С. Ильиновка и
с. Таратутино.
Укропаганда
забыла об этом
сказать.. ./.
 

RedLion

27 Апрель 2026, 12:55:45
В Мали всё норм.
Российские ЧВК
мочат бармалеев
пачками. Инфа
в телеге
Поддубного  ^-^
 

Бергсон

27 Апрель 2026, 11:14:26
Фронт намертво парализован. Орки не в состоянии прорвать его ни на одном из участков 1000 километровой "линии соприкосновения".  KvHAW
 

Бергсон

27 Апрель 2026, 09:54:06
Осторожно, много трупов. Мали. И тут россия терпит поражение. Снова от людей в тапках-туарегов и джихадистов. .   Путин опять всех переиграл... ./.
 

RedLion

27 Апрель 2026, 09:22:51
Зеленский
жалуется журналистам,
что американцы слишком быстро тратят его
ракеты на БВ  ./.
 

Бергсон

27 Апрель 2026, 06:21:21
В «ДНР» мобилизованному угрожают СОЧ, если он не прекратит свое лечение и не вернется в часть. Бойца должны были демобилизовать еще год назад из-за смерти брата
 

Бергсон

26 Апрель 2026, 18:37:16
СБУ уничтожили в Крыму три боевых корабля и истребитель МИГ-31.    KvHAW 2000 дней, как спецобсерация идёт строго по плану! ./.
 

RedLion

26 Апрель 2026, 11:20:32
По Украине
прилет
около 1000
разных
подарков от
РФ.
Пожары почти
по всей Руине.
Евроинте-
грация уже
12 лет по плану.
По плану но
не укров...  :-X
.
 

Бергсон

26 Апрель 2026, 11:01:23
Сегодня ночью был успешно атакован крупнейший в Европе завод по производству фосфорных удобрения «Апатит» в Череповце. Поврежден трубопровод с серной кислотой.
 

Бергсон

25 Апрель 2026, 12:57:32
Под атакой ВСУ оказались 13 регионов РФ и аннексированный Крым.   KvHAWЭто все строго по хитрому плану гениального руководителя! ./.
 

Бергсон

25 Апрель 2026, 12:56:16
Росстат засекретил сведения об общей смертности еще весной 2022 года, после начала полномасштабного вторжения из-за чудовищных потерь превысивших миллион убитыми.
 

RedLion

25 Апрель 2026, 02:17:36
На Лычаковском кладбище во
Львове закончились
места для захоронения
ВСУ 400 000
там...
с 2014 НАТО-
интеграция...
 

Бергсон

24 Апрель 2026, 16:23:11
21 апреля 2026 года СБУ в Одессе задержала группу сотрудников местного территориального центра комплектования (ТЦК и СП), подозреваемых в коррупции и вымогательстве.
 

Бергсон

24 Апрель 2026, 16:22:59
В России ФСБ помогает вонекому пытать срочников током, чтобы заставить подписать контракт.
 

RedLion

24 Апрель 2026, 14:27:42
Харьковская
 область -
Герани спешат
на работу.
12 лет по плану
ЕСобсирация.
 

RedLion

24 Апрель 2026, 14:21:01
Тысячи видео беспредела ТЦК
по стране и
нулевая реакция власти Зитлера.
И протестов нет
от нерабов...
 

Бергсон

24 Апрель 2026, 13:59:22
Евросоюз 23 апреля утвердил 20-й пакет санкций против России: введен запрет на трансакции с 20 российскими банками.  KvHAW 2000 дней, как спецобсерация идёт строго по
 

Бергсон

23 Апрель 2026, 18:41:18
Украинские дроны атаковали пункт ФСБ в оккупированном Донецке и уничтожили 12 офицеров.  KvHAWЭто все строго по хитрому плану гениального руководителя! ./.
 

Бергсон

23 Апрель 2026, 11:06:57
Ночью успешно поражены несколько НПЗ и НПП. Основные: НПП «Горький» в Кстово Нижегородской области и НПЗ в Новокуйбышевске.  ./. Путин опять всех переиграл!  */8$
 

Бергсон

22 Апрель 2026, 13:23:50
Бусификация в РФ: «Либо БПЛА, либо „пушечное мясо“, других вариантов нет». В Кузбассе неуспевающих студентов заставляют подписывать
 

Бергсон

22 Апрель 2026, 13:22:29
несуществующие «особые» контракты с Минобороны.  KvHAW 2000 дней, как спецобсерация идёт строго по плану!  ./.
 

RedLion

22 Апрель 2026, 08:09:37
Каллас
пожаловалась,
что союзники ЕС отказываются помогать
Украине.
Переживаем  ./.
 

RedLion

22 Апрель 2026, 08:05:20
Карарателю
ТЦК не открыли
дверь и он
сказал укру -
в следующий раз
набьём морду.
Демократия
однако  ./.
 

Бергсон

22 Апрель 2026, 06:39:32
Россия из-за атак украинских БПЛА резко сократила добычу нефти - еще два НПЗ прекратили работу в связи с украинскими атаками по российским  KvHAW
 

Бергсон

22 Апрель 2026, 06:39:10
нефтеперерабатывающим заводам и по портам в Балтийском и Черном морях. Это все строго по хитрому плану гениального руководителя! ./.
 

Бергсон

21 Апрель 2026, 12:18:16
Туапсе. Ситуация для жителей критическая, дышать нечем, с неба падает нефть, но Кремль это не волнует, эвакуация не проводится,

Энциклопедия БФ

Автор Тема: Об элементарном.  (Прочитано 423 раз)

0 Пользователей и 1 Гость просматривают эту тему.

Оффлайн Иван Горемыкин

  • Местный мудрец
  • *****
  • Сообщений: 10890
  • Страна: ru
  • Рейтинг: +17/-30
  • Пришедший с мечом - от меча погибнет!
Об элементарном.
« : 18 Декабрь 2022, 12:55:45 »
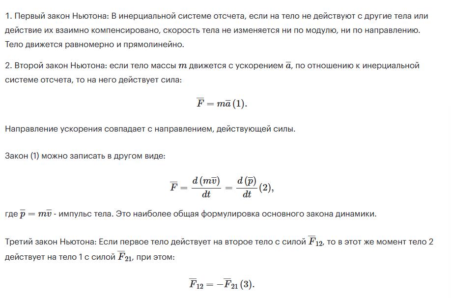
Возьмем для примера три закона Ньютона -



([size=78%]Понятие силы в физике, теория и онлайн калькуляторы (webmath.ru)[/size])


Посмотрите на формулу 2-го закона  "[size=78%][/size]F = ma"
Вы ничего не замечаете. Это потому, что с 5-го класса вам это вдалбливали в головы.
Эту формулу можно прочитать так - "если массу "М" толкать с ускорением "А", то для этого потребуется сила - "F" и когда вы отпустите тело, то ваша сила перейдет к телу.
Теперь перейдем к 1-му закону.
Наше тело летит без ускорения и следовательно, из формулы, никакой силой не обладает. Куда девалась наше усилие?
Если это тело встретит препятствия, то оно, не имея силы, тем не менее, нанесет ущерб. Чем?
А теперь запишем формулу 2-го закона в таком виде - "ma = F" или даже так "mv*v = F" или "mv2 = F", то имея массу "М", разгоняем её до скорости "v" и когда отпускаем, масса обладает силой "F" и теперь встретив препятствие масса повредит его с силой "F"
« Последнее редактирование: 18 Декабрь 2022, 12:58:37 от Иван Горемыкин »
Думать - это самое лёгкое и приятное из всего на Свете.
           
Цирк уехал, а клоуны - остались!

Я всячески буду отстаивать своё мнение,
даже если оно миллион раз неверное,
но оно
                    МОЁ!

Большой Форум

Об элементарном.
« : 18 Декабрь 2022, 12:55:45 »
Загрузка...

Оффлайн inj

  • Местный мудрец
  • *****
  • Сообщений: 11177
  • Страна: kz
  • Рейтинг: +4280/-1018
Re: Об элементарном.
« Ответ #1 : 18 Декабрь 2022, 17:00:22 »
Возьмем для примера три закона Ньютона -



([size=78%]Понятие силы в физике, теория и онлайн калькуляторы (webmath.ru)[/size])


Посмотрите на формулу 2-го закона  "[size=78%][/size]F = ma"
Вы ничего не замечаете. Это потому, что с 5-го класса вам это вдалбливали в головы.
Эту формулу можно прочитать так - "если массу "М" толкать с ускорением "А", то для этого потребуется сила - "F" и когда вы отпустите тело, то ваша сила перейдет к телу.
Теперь перейдем к 1-му закону.
Наше тело летит без ускорения и следовательно, из формулы, никакой силой не обладает. Куда девалась наше усилие?
Если это тело встретит препятствия, то оно, не имея силы, тем не менее, нанесет ущерб. Чем?
А теперь запишем формулу 2-го закона в таком виде - "ma = F" или даже так "mv*v = F" или "mv2 = F", то имея массу "М", разгоняем её до скорости "v" и когда отпускаем, масса обладает силой "F" и теперь встретив препятствие масса повредит его с силой "F"
Простите, вы ошибаетесь. Сила - характеристика степени взаимодействия элементов материи. Нет взаимодействия нет сил. Это не материальная сущность.
Учение без размышления бесполезно, но и размышление без учения опасно. /Конфуций/
Лунный блеф NASA
Лунопедия

Оффлайн Иван Горемыкин

  • Местный мудрец
  • *****
  • Сообщений: 10890
  • Страна: ru
  • Рейтинг: +17/-30
  • Пришедший с мечом - от меча погибнет!
Re: Об элементарном.
« Ответ #2 : 19 Декабрь 2022, 18:39:55 »
Простите, вы ошибаетесь. Сила - характеристика степени взаимодействия элементов материи. Нет взаимодействия нет сил. Это не материальная сущность.
Не гони, лошара, Я просто скопировал текст
Думать - это самое лёгкое и приятное из всего на Свете.
           
Цирк уехал, а клоуны - остались!

Я всячески буду отстаивать своё мнение,
даже если оно миллион раз неверное,
но оно
                    МОЁ!

Оффлайн ival

  • Экзорцист сионизма из ТО Эйнштейна
  • Местный мудрец
  • *****
  • Сообщений: 24311
  • Страна: su
  • Рейтинг: +1869/-3800
  • Пол: Мужской
Re: Об элементарном.
« Ответ #3 : 21 Декабрь 2022, 05:41:57 »
Не гони, лошара, Я просто скопировал текст

Тебе просто заметили - про ложь изначальную, от первоисточника. И никакое хамство здесь не поможет.
https://ivalweb.wordpress.com/

В Космосе существуют только две силы, направленные против хода энтропии - ЗВЁЗДЫ и ЛЮДИ - Н. А. Козырев

Оффлайн Вашкевич Виктор

  • Гигант мысли
  • Патриарх
  • ******
  • Сообщений: 103456
  • Страна: lv
  • Рейтинг: +1444/-3806
  • Пол: Мужской
  • Рыцарь теории эфира.
    • Партия Перемен
Re: Об элементарном.
« Ответ #4 : 21 Декабрь 2022, 06:42:33 »
Тебе просто заметили - про ложь изначальную, от первоисточника. И никакое хамство здесь не поможет.


Если обратиться к разбору сериала о  начале религии, то мне думается,
что Ивану  Горемыкину досталась роль легионера, который  копьем  своим  ткнул в ребра Христа.  То-то у меня ребра ломаются.

Оффлайн ival

  • Экзорцист сионизма из ТО Эйнштейна
  • Местный мудрец
  • *****
  • Сообщений: 24311
  • Страна: su
  • Рейтинг: +1869/-3800
  • Пол: Мужской
Re: Об элементарном.
« Ответ #5 : 21 Декабрь 2022, 07:09:35 »

Если обратиться к разбору сериала о  начале религии, то мне думается,
что Ивану  Горемыкину досталась роль легионера, который  копьем  своим  ткнул в ребра Христа.  То-то у меня ребра ломаются.

У меня что-то похожее - но с ногами. Только к легионерам это не имеет - они же первыми своего Пилата вздёрнут когда сообразят что именно он их всех  и подставил под международный трибунал.

Кстати о птичках- возьми за правило ежедневно по три-четыре ягодки фиников - все болезни до 90% внутренних органов и сердечно-сосудистой  системы просто отпадут как  их и  не бывало вовсе. На себе испытал, знаю точно.

За спасибо -да всегда пожалуйста, главное здесь, в травнике например - не навредить.

https://ivalweb.wordpress.com/

В Космосе существуют только две силы, направленные против хода энтропии - ЗВЁЗДЫ и ЛЮДИ - Н. А. Козырев

Оффлайн Вашкевич Виктор

  • Гигант мысли
  • Патриарх
  • ******
  • Сообщений: 103456
  • Страна: lv
  • Рейтинг: +1444/-3806
  • Пол: Мужской
  • Рыцарь теории эфира.
    • Партия Перемен
Re: Об элементарном.
« Ответ #6 : 21 Декабрь 2022, 07:31:42 »
У меня что-то похожее - но с ногами. Только к легионерам это не имеет - они же первыми своего Пилата вздёрнут когда сообразят что именно он их всех  и подставил под международный трибунал.

Кстати о птичках- возьми за правило ежедневно по три-четыре ягодки фиников - все болезни до 90% внутренних органов и сердечно-сосудистой  системы просто отпадут как  их и  не бывало вовсе. На себе испытал, знаю точно.

За спасибо -да всегда пожалуйста, главное здесь, в травнике например - не навредить.

Там распятым, -  где-то  недавно прочитал,   - ноги перебивали.
Надо бы уточнить, где я такое вычитал.
А почему в твоем профиле нет данных о возрасте.


Оффлайн Иван Горемыкин

  • Местный мудрец
  • *****
  • Сообщений: 10890
  • Страна: ru
  • Рейтинг: +17/-30
  • Пришедший с мечом - от меча погибнет!
Re: Об элементарном.
« Ответ #7 : 21 Декабрь 2022, 08:27:54 »
Тебе просто заметили - про ложь изначальную, от первоисточника.
Опубликуй первоисточник, сравним.
Думать - это самое лёгкое и приятное из всего на Свете.
           
Цирк уехал, а клоуны - остались!

Я всячески буду отстаивать своё мнение,
даже если оно миллион раз неверное,
но оно
                    МОЁ!

Оффлайн ival

  • Экзорцист сионизма из ТО Эйнштейна
  • Местный мудрец
  • *****
  • Сообщений: 24311
  • Страна: su
  • Рейтинг: +1869/-3800
  • Пол: Мужской
Re: Об элементарном.
« Ответ #8 : 21 Декабрь 2022, 08:29:22 »
Там распятым, -  где-то  недавно прочитал,   - ноги перебивали.
Надо бы уточнить, где я такое вычитал.
А почему в твоем профиле нет данных о возрасте.

Считай мы с тобой в одной возрастной категории, а вычитать всё своё про Понтия Пилата ты мог не далее чем у "мастер и Маргарита" - задолго до нас запрещённого ещё Сталиным произведения Булгакова.
https://ivalweb.wordpress.com/

В Космосе существуют только две силы, направленные против хода энтропии - ЗВЁЗДЫ и ЛЮДИ - Н. А. Козырев

Оффлайн Иван Горемыкин

  • Местный мудрец
  • *****
  • Сообщений: 10890
  • Страна: ru
  • Рейтинг: +17/-30
  • Пришедший с мечом - от меча погибнет!
Re: Об элементарном.
« Ответ #9 : 21 Декабрь 2022, 09:45:25 »
возьми за правило ежедневно по три-четыре ягодки фиников
Безграмотный мичуринец, Финики - это ПЛОД финиковой пальмы.
Думать - это самое лёгкое и приятное из всего на Свете.
           
Цирк уехал, а клоуны - остались!

Я всячески буду отстаивать своё мнение,
даже если оно миллион раз неверное,
но оно
                    МОЁ!

Оффлайн ival

  • Экзорцист сионизма из ТО Эйнштейна
  • Местный мудрец
  • *****
  • Сообщений: 24311
  • Страна: su
  • Рейтинг: +1869/-3800
  • Пол: Мужской
Re: Об элементарном.
« Ответ #10 : 21 Декабрь 2022, 10:47:57 »
Опубликуй первоисточник, сравним.

Не вопрос - вся эта ваша как-бы наука со всеми её академическими высерами - просто факт роста Земли прямо и инструментально точно зарегистрированный ещё в середине 19 веке - здесь только ваше собственное пожелание понять  - а почему из  БСЭ внезапно исключили статью о градусных имерениях вообше она - чего внезапно так испугалось за 36 тысячелетий в разы её  безумного  вранья о мире вообще?

Мы конечно можем согласиться с удобством стульев под задницами как-бы академиков - да только правда жизни всплывает независимо от их хотелок и как всегда -внезапно. Например - в виде невозможности с МКС вернуть домой тех 9 членов её экипажа которые теперь пленники её же безмозглости - мало?
https://ivalweb.wordpress.com/

В Космосе существуют только две силы, направленные против хода энтропии - ЗВЁЗДЫ и ЛЮДИ - Н. А. Козырев

Оффлайн Иван Горемыкин

  • Местный мудрец
  • *****
  • Сообщений: 10890
  • Страна: ru
  • Рейтинг: +17/-30
  • Пришедший с мечом - от меча погибнет!
Re: Об элементарном.
« Ответ #11 : 21 Декабрь 2022, 10:52:04 »
Не вопрос
На словах, а на деле - пустышка.
Думать - это самое лёгкое и приятное из всего на Свете.
           
Цирк уехал, а клоуны - остались!

Я всячески буду отстаивать своё мнение,
даже если оно миллион раз неверное,
но оно
                    МОЁ!

Оффлайн ival

  • Экзорцист сионизма из ТО Эйнштейна
  • Местный мудрец
  • *****
  • Сообщений: 24311
  • Страна: su
  • Рейтинг: +1869/-3800
  • Пол: Мужской
Re: Об элементарном.
« Ответ #12 : 21 Декабрь 2022, 11:21:17 »
Безграмотный мичуринец, Финики - это ПЛОД финиковой пальмы.

Все и обо всём здесь- https://www.ayzdorov.ru/tvtravnik.php

Пока ещё не накрыто роскомпозором.
https://ivalweb.wordpress.com/

В Космосе существуют только две силы, направленные против хода энтропии - ЗВЁЗДЫ и ЛЮДИ - Н. А. Козырев

Оффлайн Вашкевич Виктор

  • Гигант мысли
  • Патриарх
  • ******
  • Сообщений: 103456
  • Страна: lv
  • Рейтинг: +1444/-3806
  • Пол: Мужской
  • Рыцарь теории эфира.
    • Партия Перемен
Re: Об элементарном.
« Ответ #13 : 21 Декабрь 2022, 14:19:34 »
Считай мы с тобой в одной возрастной категории, а вычитать всё своё про Понтия Пилата ты мог не далее чем у "мастер и Маргарита" - задолго до нас запрещённого ещё Сталиным произведения Булгакова.

Чтобы СЧИТАТЬ о наших возрастных категориях, я должен знать год твоего рождения.
Читал я Булгакова, а чего мне Булгаков. - я Библию прочел.

Оффлайн Вашкевич Виктор

  • Гигант мысли
  • Патриарх
  • ******
  • Сообщений: 103456
  • Страна: lv
  • Рейтинг: +1444/-3806
  • Пол: Мужской
  • Рыцарь теории эфира.
    • Партия Перемен
Re: Об элементарном.
« Ответ #14 : 21 Декабрь 2022, 20:54:31 »
Чтобы СЧИТАТЬ о наших возрастных категориях, я должен знать год твоего рождения.
Читал я Булгакова, а чего мне Булгаков. - я Библию прочел.

Так вот оно, какой  цветочек  получается! Оказывается этот Иван  Горемыкин не просто Иван  Горемыкин, а сотник, который проткнул Христа копьем.


https://www.youtube.com/watch?v=6qDHcPT5eMI

Я чувствовал, что-то в Иване нечистое.

Ты в каком году родился? Оказывается, в прошлой своей жизни ты Гимлером был. А тут  Горемыкиным прикинулся
Кстати, тоже в профиле данных возраста нет.
« Последнее редактирование: 21 Декабрь 2022, 21:09:59 от Вашкевич Виктор »

Оффлайн Вашкевич Виктор

  • Гигант мысли
  • Патриарх
  • ******
  • Сообщений: 103456
  • Страна: lv
  • Рейтинг: +1444/-3806
  • Пол: Мужской
  • Рыцарь теории эфира.
    • Партия Перемен
Re: Об элементарном.
« Ответ #15 : 21 Декабрь 2022, 23:31:36 »
Так вот оно, какой  цветочек  получается! Оказывается этот Иван  Горемыкин не просто Иван  Горемыкин, а сотник, который проткнул Христа копьем.


https://www.youtube.com/watch?v=6qDHcPT5eMI

Я чувствовал, что-то в Иване нечистое.

Ты в каком году родился? Оказывается, в прошлой своей жизни ты Гимлером был. А тут  Горемыкиным прикинулся
Кстати, тоже в профиле данных возраста нет.


https://ru.wikipedia.org/wiki/%D0%93%D0%B8%D0%BC%D0%BC%D0%BB%D0%B5%D1%80,_%D0%93%D0%B5%D0%BD%D1%80%D0%B8%D1%85

Гиммлер обладал трезвым умом и упорно стремился к достижению вполне определённых политических целей. На совещаниях Гиммлер всегда был неизменно вежлив со всеми участниками. <…> Он также имел такое редкое для большинства соратников Гитлера качество, как способность признать правоту оппонента. Во время дебатов он зачастую уделял излишнее внимание мелочам, тщательно взвешивал каждое слово и производил впечатление педанта и формалиста. Очевидно, его совершенно не волновало мнение окружающих — ведь из-за этой своей привычки он казался им косным и ограниченным человеком.
— Альберт Шпеер. Воспоминания (1969)

Сходство есть?

Оффлайн Е.А.Меркулов

  • Местный мудрец
  • *****
  • Сообщений: 4215
  • Страна: ru
  • Рейтинг: +610/-6
  • получи фашист гранату
Re: Об элементарном.
« Ответ #16 : 22 Декабрь 2022, 07:49:55 »
А теперь запишем формулу 2-го закона в таком виде - "ma = F" или даже так "mv*v = F" или "mv2 = F"
Это каким же надо быть идиотом, чтобы записывать «формулу 2-го закона в таком виде», приравнивая удвоенную кинетическую энергию - силе?!
У нашего «элементарного» идиота, мозгов не хватат хотя б на размерность глянуть.
Не говоря ужо о том, чтобы понять второй закон Ньютона.
Сад камней Борреля все еще живет по международным правилам Оруэлла

Оффлайн Вашкевич Виктор

  • Гигант мысли
  • Патриарх
  • ******
  • Сообщений: 103456
  • Страна: lv
  • Рейтинг: +1444/-3806
  • Пол: Мужской
  • Рыцарь теории эфира.
    • Партия Перемен
Re: Об элементарном.
« Ответ #17 : 22 Декабрь 2022, 08:21:33 »
Это каким же надо быть идиотом, чтобы записывать «формулу 2-го закона в таком виде», приравнивая удвоенную кинетическую энергию - силе?!
У нашего «элементарного» идиота, мозгов не хватат хотя б на размерность глянуть.
Не говоря ужо о том, чтобы понять второй закон Ньютона.

В прошлом воплощении он был Гиммлером.  Гиммлеру это не надо.
Немцы - они жидовские выдумки в физике не признавали, у них своя физика, немецкая физика была.



Оффлайн Иван Горемыкин

  • Местный мудрец
  • *****
  • Сообщений: 10890
  • Страна: ru
  • Рейтинг: +17/-30
  • Пришедший с мечом - от меча погибнет!
Re: Об элементарном.
« Ответ #18 : 22 Декабрь 2022, 08:25:19 »
Тут писал идиот.
ЕАМеркулов, ты удалял мои посты и в моей теме тебя НЕ БУДЕТ, ОТСОСИ СВОЕМУ СОСЕДУ.
Думать - это самое лёгкое и приятное из всего на Свете.
           
Цирк уехал, а клоуны - остались!

Я всячески буду отстаивать своё мнение,
даже если оно миллион раз неверное,
но оно
                    МОЁ!

Оффлайн ival

  • Экзорцист сионизма из ТО Эйнштейна
  • Местный мудрец
  • *****
  • Сообщений: 24311
  • Страна: su
  • Рейтинг: +1869/-3800
  • Пол: Мужской
Re: Об элементарном.
« Ответ #19 : 22 Декабрь 2022, 12:09:30 »

Читал я Булгакова, а чего мне Булгаков. - я Библию прочел.

Это конечно книга книг, и даже желательно чтобы её прочёл каждый, но чтобы  поставить её мимо произведений Булгакова - считаю преступлением).
https://ivalweb.wordpress.com/

В Космосе существуют только две силы, направленные против хода энтропии - ЗВЁЗДЫ и ЛЮДИ - Н. А. Козырев

Большой Форум

Re: Об элементарном.
« Ответ #19 : 22 Декабрь 2022, 12:09:30 »
Loading...